098-834-2667
FAX:098-855-9035
Mail form
Home
ホーム
Product flow
液卵・凍結卵ができるまで
Processing
加工工場
Product
取扱商品
Company
会社概要
Contact
お問い合わせ
menu
close
News
お知らせ
お知らせ
2025.12.05
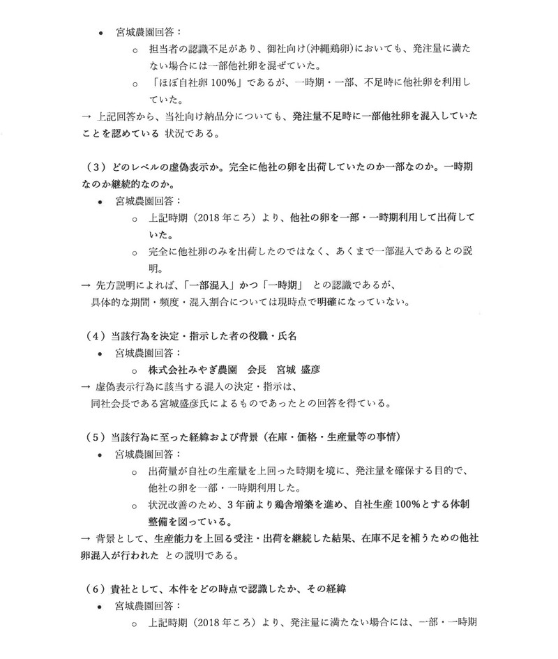
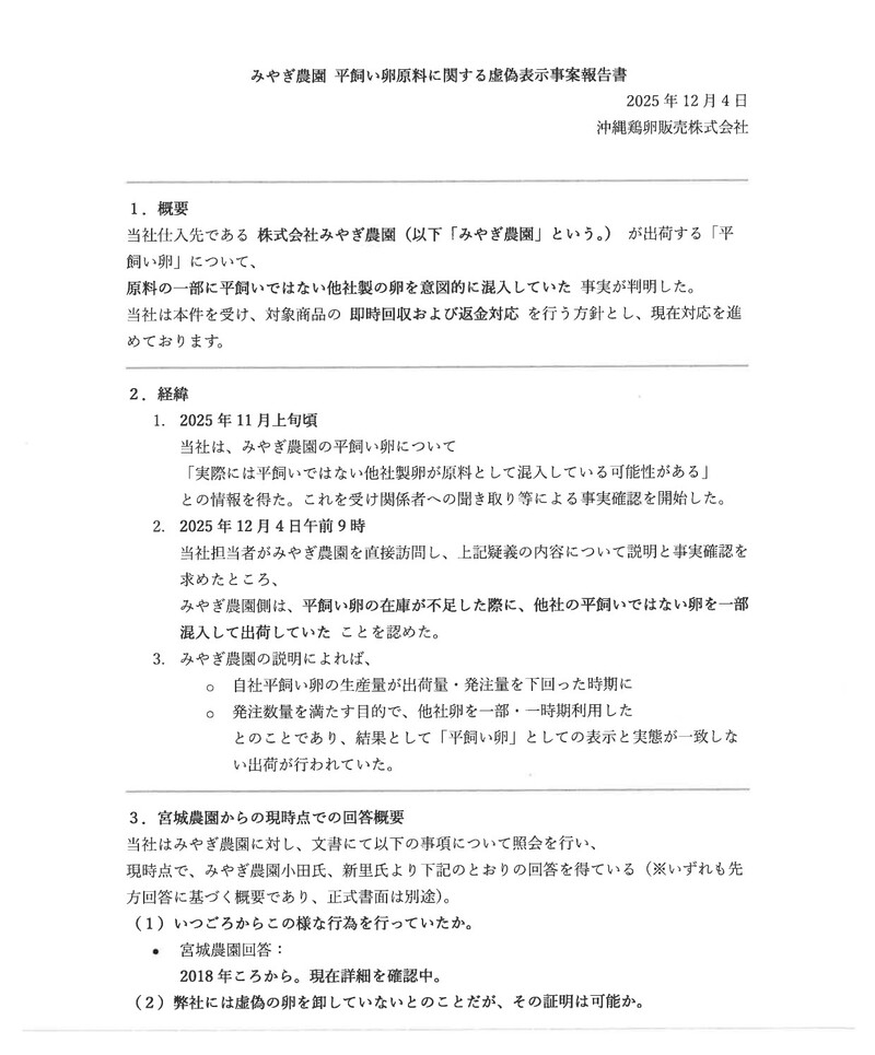
株式会社みやぎ農園平飼い卵に関する虚偽表示事案報告書
沖縄鶏卵販売株式会社のホームページを公開しました。 >
TOP
TEL
MAIL
MAP